新闻动态
【科研动态】重点实验室宋钰教授课题组在樟目植物线粒体比较基因组学取得新进展
樟目包括樟科、莲叶桐科、蜡梅科等7科,其中起源较早的类群是蜡梅科,只有3属11种。柳叶蜡梅(Chimonanthus salicifolius)和蜡梅(Chimonanthus praecox)是蜡梅属植物的代表物种,兼具药用与观赏双重价值。有关蜡梅属植物的核基因组和叶绿体基因组研究已有报道,但线粒体基因组的研究还有待深入。近期,广西漓江流域景观资源保育与可持续利用重点实验室(以下简称“重点实验室”)宋钰教授课题组采用Illumina短读长序列与PacBio长读长序列混合组装的策略,组装完成柳叶蜡梅和蜡梅的完整线粒体基因组,并进行了比较基因组学研究。

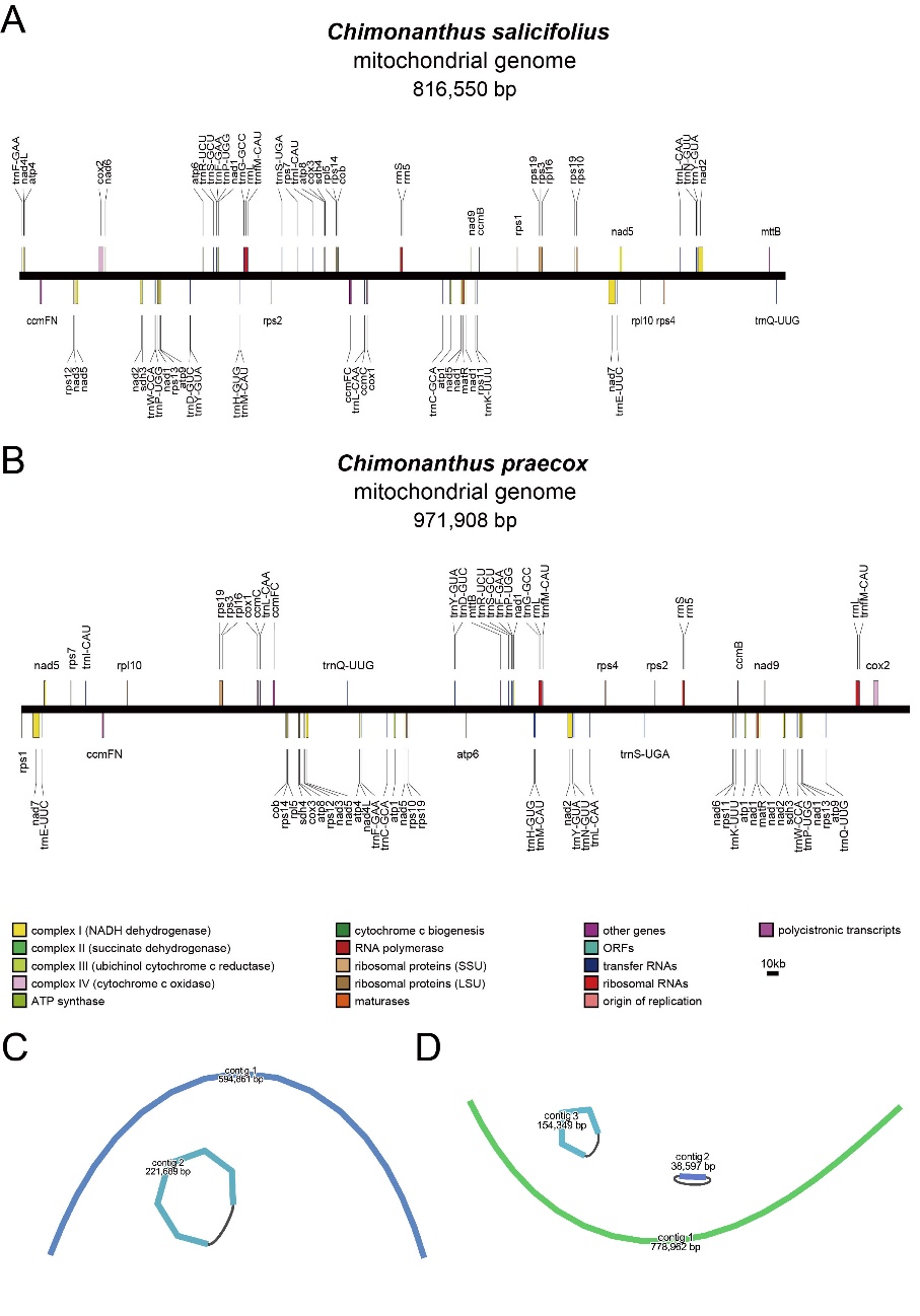
图1 C. salicifolius和C. praecox的线粒体基因组图谱
柳叶蜡梅和蜡梅的线粒体基因组均呈现线性与环状片段相连的结构特征,大小分别为816,550 bp和971,908 bp,都含有40个蛋白编码基因、19个tRNA基因及3个rRNA基因。结构比较分析发现:两种蜡梅线粒体基因组均经历大量重组事件,仅有7个保守的基因簇,两个线粒体基因组中分别检出28和38个来自叶绿体基因组间的同源片段,以及4,407和4,728个来自核基因组的同源DNA片段,说明这两个植物的进化历程中存在细胞器基因组和核基因组间的遗传信息迁移。为探究自然选择对蜡梅属植物线粒体基因的作用,研究团队计算了密码子使用偏好性及非同义/同义替换比率(Ka/Ks),发现atp9和rpl5基因存在较为显著的密码子使用偏好性差异,atp4和rps4基因受到正选择作用。基于线粒体基因组(mtDNA)、叶绿体基因组(cpDNA)及核糖体顺反子(nrDNA)数据集的系统发育分析均支持9个蜡梅属个体和2个夏蜡梅属个体为单系类群。

图2 蜡梅科植物基于线粒体、叶绿体、及核糖体顺反子数据集的系统发育关系
研究结果以“Comparative analysis of complete mitogenomes of two ornamental plants Chimonanthus salicifolius and Chimonanthus praecox in the family Calycanthaceae”为题发表于国际植物学期刊《BMC Plant Biology》。重点实验室硕士应届毕业生方梦瑶为论文第一作者,宋钰教授和曲靖师范大学韩利红教授为共同通讯作者。研究工作得到广西科技基地和人才专项(GuikeAD23026281)和国家自然科学基金(32260060)的支持。
(图文/方梦瑶 一审/宋钰 二审/莫燕华 三审/马姜明)
版权所有:广西师范大学(桂ICP备05000954号-1,桂公网安备45030502000260号)
